
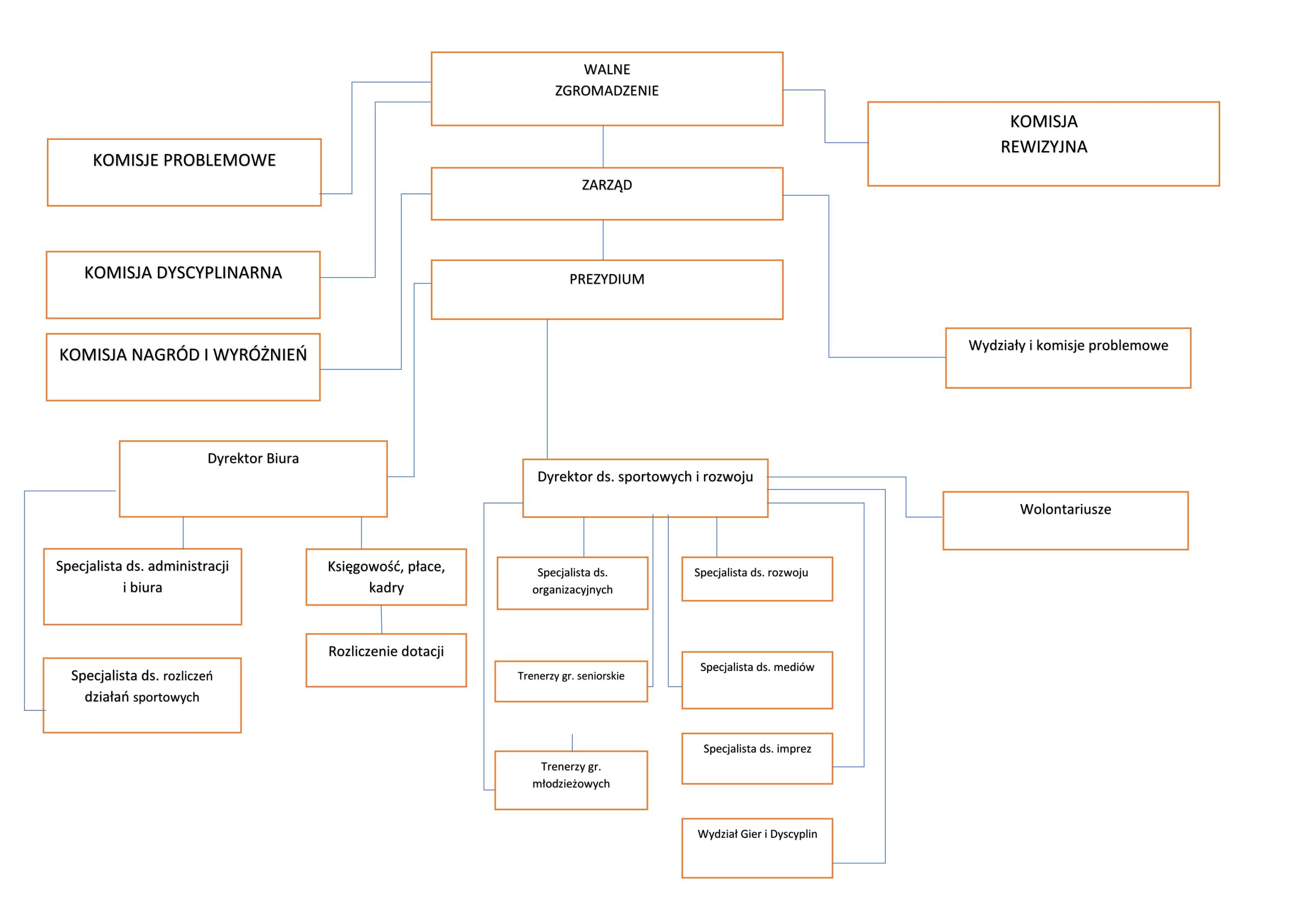
Zarząd PZHT (e-mail: zarzad@pzht.pl):
Rafał Grotowski – prezes (rafal.grotowski@pzht.pl)
Zbigniew Juszczak
Andrzej Miśkiewicz
Kurt Strubbe
Arkadiusz Mazany
Magdalena Nazaret
Ewa Wybieralska
Grzegorz Majka
Łukasz Kościelski
Natalia Wiśniewska
Komisja Rewizyjna (e-mail: komisjarewizyjna@pzht.pl)
Przewodnicząca KR – Estera Wojciechowska
Sekretarz KR – Marcin Wieruszewski
Gabriela Lizner
Maciej Majorowski
Pracownicy PZHT (e-mail: biuro@pzht.pl):
Dyrektor biura – Renata Solnica (renata.solnica@pzht.pl)
Główny księgowy – Paweł Chabowski (ksiegowa@pzht.pl)
Dyrektor sportowy – Karol Śnieżek (karol.sniezek@pzht.pl)
Pracownik biura – rozliczenia dotacji – Alicja Koperska (alicjakoperska@pzht.pl)
Pracownik biura – sekretariat – Joanna Panowicz (biuro@pzht.pl)
Rzecznik prasowy – Filip Sobczak (rzecznik@pzht.pl)
Wydział Gier i Dyscypliny (e-mail: wgid@pzht.pl):
Rafał Banaszak (rafal.banaszak@pzht.pl)
Michał Walkowiak
Komisja Zawodnicza PZHT (e-mail: komisjazawodnicza@pzht.pl):
Mateusz Popiołkowski – koordynator Komisji
Monika Polewczak
Mateusz Nowakowski
Marcin Kitkowski
Marysia Śniegórska
Natasza Suszyńska
Martyna Kuczma
Patryk Kowalski

